新聞中心
鋼鐵新聞
台灣 News
亞洲 News
國際 News
東南亞新聞
產經新聞
英國車商促請歐盟在《工業加速法案》下保護800億歐元貿易額
印韓貿易協定目標2030年雙邊貿易額達500億美元
印度與紐西蘭將於4月27日簽署自由貿易協定
歐盟新法排除英國 汽車業警告供應鏈恐受衝擊
IMF下調2026年世界經濟增長預期 中東戰事顯著影響當前增長勢頭
專題報導
2050仍有半數依賴高爐 鋼鐵低碳轉型路漫長
綠色鋼鐵轉型與保護主義夾擊:鋼鐵服務中心的戰略轉變與市場挑戰
俄羅斯MMK擴展鋼筋產品組合 推出高強度耐腐蝕等級
沃辛頓鋼鐵:混合動力需求升溫 汽車原始設備製造商重新調整電動化策略
跨越貿易壁壘挑戰 日本製鐵演繹全球化轉型
人物
吳聰國接掌螺絲貿易協會持續以交流及傳承創造協會新未來
行情看板
當日匯率
台灣一週鋼市
中國鋼市行情表
LME金屬期貨
中鋼盤價
商情頻道
鋼品進出口統計
台灣進出口總表
台灣進出口詳查
台灣進出口年報
關稅表
商情總表
貿易調查
粗鋼產量
原物料走勢表
盤價
中鋼年度盤價表
中鋼 LEEWAY 表
唐榮盤價表
豐興盤價表
中鴻盤價表
寶鋼盤價表
船運動態
船期表
鋼品海運費
新手上路
會員中心
登入
註冊
最新消息
中、俄小鋼胚調漲對鋼筋無拉漲效果
中鋼連五漲不夠!6月挑戰「連六漲」 漲幅再攻1000元
全球鋼市4月中下旬走勢:東南亞續漲領先、中國出口轉弱、印度高檔回落、歐美穩中有升
傳承與創新 高雄新生代鋼鐵交流協會赴台中精機、欣旻工業、懷霖工業取經
看著妖鎳帶著不鏽鋼行情起舞 印青「漲聲鼓勵!」
印尼限產加微出口稅讓妖鎳又來了!LME鎳價站上近23月來新高
高耗能產能加速出清 鋼鐵業進入結構重整期
鋼價回暖帶動 中國廢鋼市場情緒轉強
中東危機衝擊 南韓宣布80兆韓元計畫支援鋼鐵業
中國不鏽鋼出口告別高成長 正式步入調整期
印尼鎳礦配額將耗盡 供應收緊引爆中國不鏽鋼漲勢
4月24日中國鋼鐵期貨收盤漲跌互現
歐盟綠色鋼鐵現貨與合約溢價差距持續存在
廢鋼市場走勢在不同地區呈現分化態勢
德國工業因高能源成本與結構性挑戰 2026年恐面臨停滯
SSAB獲得2000萬歐元資助用於無化石燃料鋼鐵研發計畫
烏克蘭Kametstal擴展內部維修能力 以提升燒結設備可靠性
伊朗貨物缺席後扁鋼胚交易升溫
印度轉為鋼鐵淨出口國 但前景仍不明朗
印度政府批准資助3個氫冶金試點項目
印度鋼鐵管理局將杜爾加普爾鋼廠小鋼胚連鑄設施現代化統包合約授予SMS集團
印度2月熱軋捲出口量較去年同期激增5倍 東南亞需求帶動放量
印尼鋼廠向出口市場銷售大量小鋼胚
印度熱浸鍍鋅出口價格高位持穩 出口配額低與買賣價差大導致貿易停滯
網站推播公告
SNN環宇鋼鐵網調漲費用公告
SNN重回LINE推播系統囉!
SNN環宇鋼鐵網也有手機版喔!
即日起,只要登錄加入試閱會員,可免費試閱三天!
首頁
新聞中心
鋼鐵新聞
台灣 News
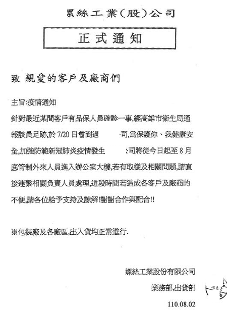
圖片說明:一家螺絲廠做好防疫工作 貼出公告管制外來廠商進出
(更新)岡山螺絲廠傳確診 同業嚴格管制廠外人員進入廠區
SNN記者張迎秝報導
2021/08/02 13:52
會員限定
此區是限定會員閱讀的,請先
進行登入
還沒註冊成環宇鋼鐵網的會員嗎?
按此註冊
。
上一則
中國沙鋼調漲8月熱軋捲板價格
下一則
印度球團礦出口市場受挫 交易幾乎停滯
其他人也在看 ...
NEW
鋼鐵業迎戰LCA揭露壓力 碳帳戶機制成為範疇三降本解方
NEW
中、俄小鋼胚調漲對鋼筋無拉漲效果
NEW
中鋼連五漲不夠!6月挑戰「連六漲」 漲幅再攻1000元
NEW
全球鋼市4月中下旬走勢:東南亞續漲領先、中國出口轉弱、印度高檔回落、歐美穩中有升
NEW
傳承與創新 高雄新生代鋼鐵交流協會赴台中精機、欣旻工業、懷霖工業取經
NEW
看著妖鎳帶著不鏽鋼行情起舞 印青「漲聲鼓勵!」
NEW
印尼限產加微出口稅讓妖鎳又來了!LME鎳價站上近23月來新高
NEW
鋼廠愛做不做態度 加工廠不要期待有盤元鋼筋
NEW
日本廢鋼高貴難買 傳出生鐵成交案
NEW
槽鐵出現缺貨
新聞回顧搜尋
查詢區間(起)
清除
至
清除
關鍵字搜尋
查詢
Copyright © 2023 天璽資訊股份有限公司 All Rights Reserved . 版權所有 不得轉載